一、前言

随着高等教育规模的持续扩大和信息化建设的不断推进,传统高校迎新工作面临着流程繁琐、信息分散、效率低下和管理混乱等挑战。人工办理报到手续、纸质材料收集与核对不仅耗时耗力,还容易出现差错,给新生、家长及迎新工作人员带来诸多不便,难以满足现代化高校管理的需求。
为提升迎新工作的组织效率与服务质量,本文设计并实现一套基于SpringBoot的高校迎新管理系统。系统采用SpringBoot框架构建稳定、高效的后端服务,利用Vue.js开发响应迅速、交互友好的前端用户界面,结合MySQL数据库进行数据存储与管理,形成前后端分离的现代化技术架构。系统面向新生和管理员等多类用户,集成宿舍分配、缴费管理、学校导览、权限管理等核心功能。
二、技术环境
前端:vue、Elemet-plus
后端:SpringBoot、SpringMVC、Mybatis、Redis
插件:Maven Helper、Lombok、MybatisLog
工具:IDEA、Postman、Maven、Git、Navicat
环境:Windows10、MySQL
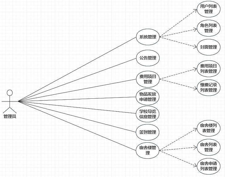
三、功能设计

《基于SpringBoot的高校迎新管理系统》 是转载文章,点击查看原文。
